I Love You Long Time

I Love You Long Time
Oh honey, if you think AI is gonna achieve sentience and then somehow decide that humans are worth serving, you're living in the same fantasy world where strippers actually like you for your personality. The punchline here is beautifully brutal: both scenarios involve paying money for an illusion of affection while the other party is just doing their job. AI models are trained to be helpful and compliant because we literally programmed them that way, not because they're secretly plotting to become our loyal servants. They're about as genuine as those "I love you long time" promises—it's all transactional, baby. The real kicker? Some tech bros genuinely believe their chatbot waifu has feelings.

Is 8 GB RAM Enough In 2026? How Much Do You Have?

Is 8 GB RAM Enough In 2026? How Much Do You Have?
Gamers think they're suffering with 8GB? Cute. Meanwhile, 3D CAD users are out here with 32GB of RAM looking like they just witnessed their entire render crash at 99% completion. That's not confidence on their face—that's the hollow stare of someone who's watched their computer freeze while rotating a simple cube. Gamers are living their best life with their fancy 32GB setups, but CAD professionals? They're basically running a NASA simulation just to model a doorknob. Chrome tabs got NOTHING on a fully textured 3D assembly with physics simulations running in the background!

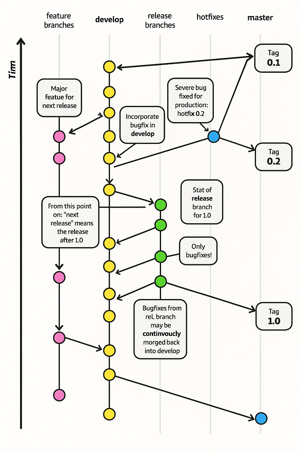
Don't Do Recursive Fib Kids

Don't Do Recursive Fib Kids
Calculating the 87th Fibonacci number with naive recursion? Buckle up, because your CPU is about to experience the heat death of the universe in real-time. The joke here is that recursive Fibonacci without memoization has O(2^n) time complexity—meaning each call spawns two more calls, which spawn two more each, creating an exponential explosion of redundant calculations. For fib(87), you're looking at roughly 2^87 operations, which is about 154 quintillion function calls. Even on a supercomputer doing 1 billion ops/second, that's... yeah, 51 years sounds about right. Meanwhile, a simple iterative solution or dynamic programming approach would solve it in under a microsecond. It's the textbook example of why Big O notation matters and why your CS professor kept screaming about memoization during that algorithms lecture you slept through. Fun fact: The 87th Fibonacci number is 679,891,637,638,612,258,246,517,205,275,170,766,368. Your recursive function will calculate fib(2) approximately 43 billion times to get there. Efficiency? Never heard of her.

Backend Team Has Destroyed Reality

Backend Team Has Destroyed Reality
When your backend team decides that booleans are "too unpredictable," you know you're in for a wild ride. Yesterday it was a boolean, today it's the string "yes", and tomorrow? An NFT apparently. Because nothing says "stable API contract" like treating data types as a choose-your-own-adventure novel. The frontend dev's desperate check if (user.isActive === "true") is peak survival mode—using triple equals to compare a boolean property to a string. That's not defensive programming anymore, that's just PTSD with syntax highlighting. And can we talk about that JSON response? The username "tired_dev" is doing some heavy lifting here. My favorite part is the why_is_this_yes field—when your API literally has to explain itself like it's testifying in court. "Backend dev said 'true' is too predictable" is the kind of commit message that should trigger automatic code review flags. The threat about NFTs in the next update? Chef's kiss. At this point, just return a blockchain hash and call it a day. Type safety is dead and the backend team killed it.

Going Through My Google Drive And Found A Document From 6 Years Ago. This Is The Entire Doc. Think It Could Still Work As My First Game?

Going Through My Google Drive And Found A Document From 6 Years Ago. This Is The Entire Doc. Think It Could Still Work As My First Game?
Six years ago, someone had a revolutionary VR game idea that was basically "Destiny meets Pokemon meets Yu-gi-oh" and then... stopped after typing "You start with a base character." That's it. That's the entire design document. The cursor is still blinking there, frozen in time, waiting for the rest of the idea that never came. We've all been there—that moment of pure inspiration where you're gonna make THE game that changes everything, and then reality hits and you realize game design is actually hard. Or you got distracted by literally anything else. The fact they're asking if it "could still work" is chef's kiss. Like yeah buddy, just pitch "Destiny + Pokemon + Yu-gi-oh" to investors and watch them throw money at you. Who needs details like gameplay mechanics, progression systems, or literally any other information? Pro tip: Every game dev has a folder like this. Mine has 47 text files all titled some variation of "BEST GAME IDEA EVER.txt" with equally impressive levels of detail.

Please I'm Begging

Please I'm Begging
When your hard drive is literally screaming at you with two "Bad" status warnings but you're desperately hoping it'll just... hold on a little longer. Sure, the first drive is "Good" but those other two? They're one power surge away from taking your entire life's work to the digital graveyard. But hey, $495 for a new drive is expensive, right? Maybe if we just ignore the problem and pray to the tech gods, those red badges will magically turn green. Spoiler alert: they won't. And that 400+ people bought this in the past month stat? Yeah, they probably ignored the warnings too until it was too late. Back up your data, folks. RAID is not a backup, and hope is not a storage strategy.

KHAMAL Cable Management Under Desk 26PCS - Cable Management Tray Kit Ventilated Hexagonal Design with Cable Clips, Wire Ties, Cord Holder & Screws for Office, Home (Black)

KHAMAL Cable Management Under Desk 26PCS - Cable Management Tray Kit Ventilated Hexagonal Design with Cable Clips, Wire Ties, Cord Holder & Screws for Office, Home (Black)
Durable & Heavy-Duty Build - KHAMAL cable management under desk is made from sturdy metal with a scratch-resistant finish, provide a high level of rust resistance, it securely holds power strips and …

AI Agents Are Just 3 Prompts In A Trench Coat

AI Agents Are Just 3 Prompts In A Trench Coat
Oh honey, the AI industry just got EXPOSED harder than a production database with no password! Turns out all those "revolutionary" AI agents that VCs are throwing billions at are literally just three basic prompts stacked on top of each other, desperately trying to convince everyone they're a legitimate autonomous system. It's giving "kids sneaking into an R-rated movie" energy but make it enterprise software with a $50k/month price tag. The absolute AUDACITY of these three prompts standing there in their little trench coat saying "YES! I AM A VERY SOPHISTICATED REAL AI AGENT" while barely holding it together is chef's kiss. We've gone from "prompt engineering" to "prompt stacking" and somehow convinced everyone it's AGI. Someone really said "what if we just... called the API three times?" and got a Series B funding round.

If You Don't Have A Community, Be The Community

If You Don't Have A Community, Be The Community
When you're so lonely in your niche tech stack that you have to create alt accounts and draw fanart for yourself. This person literally invented their own kids to simulate having community engagement. They're out here manufacturing wholesome interactions like they're running a distributed system of imaginary supporters. The dedication to the bit is honestly impressive. First a 7-year-old's drawing, then a kindergartener's masterpiece. Next week it'll be "my goldfish wrote this Rust implementation." Peak solo developer energy right here—when your GitHub repo has zero stars so you start a family just to get some appreciation. At least they're self-aware enough to celebrate it. Sometimes you gotta be your own hype person, your own code reviewer, and apparently your own fanbase too.

Send This Guy Right To Jail

Send This Guy Right To Jail
You know you've made some questionable life choices when even heaven has to deal with JavaScript. The tweet perfectly captures the collective trauma we all share: someone, somewhere, decided that a language originally designed to make monkey GIFs dance on Netscape Navigator should run... literally everything. Your browser, your server, your toaster, your dreams. The joke is that if you meet the person responsible for embedding JavaScript into browsers in the afterlife, you'll immediately know you're in the bad place. Because let's be real, JavaScript has given us `undefined is not a function`, type coercion nightmares, and the eternal question: "Why are there 47 different ways to declare a variable?" Brendan Eich created JavaScript in just 10 days back in 1995, and we've been debugging his weekend project for nearly 30 years. Thanks, Brendan. We love/hate you.

Who Needs Code Review

Who Needs Code Review
You know that feeling when your commit looks smooth, the merge goes through without conflicts, and you're feeling like a rockstar? Then you try to actually deploy it and suddenly there's 47 people standing on a rickety ladder watching your code burst into flames. The commit: clean. The merge: pristine. The staging environment: a crime scene. Because apparently your "minor refactor" just decided to break authentication, delete half the database indexes, and somehow make the frontend render in Comic Sans. This is why we have staging environments, folks. And code reviews. Preferably both. Because git will let you merge literally anything, but physics—and production—are significantly less forgiving.

Time To Pay The Piper

Time To Pay The Piper
You know that feeling when you and your teammate both independently use AI to crank out features, thinking you're productivity gods? Then merge time comes and Git presents you with a conflict resolution nightmare in files you've literally never seen before because the AI just... generated them. Now you're staring at two completely different AI-generated approaches to the same problem, neither of which you fully understand, and you have to choose which robot overlord's solution wins. Or worse, somehow Frankenstein them together. The "accept current change" vs "accept incoming change" buttons have never looked more terrifying. This is the technical debt speedrun, and you just hit a new world record.

Bluetooth Smart Glasses, Photochromic Sunglasses Lenses & Blue Light Blocking-Wireless Eyewear for Calls, Music Voice Assistant-Lightweight Frame for Work Indoor, Outdoor

Bluetooth Smart Glasses, Photochromic Sunglasses Lenses & Blue Light Blocking-Wireless Eyewear for Calls, Music Voice Assistant-Lightweight Frame for Work Indoor, Outdoor
Smart Light-Adaptive Lenses: Premium transparent lenses instantly tint to dark sunglasses outdoors blocking 100% UV rays – then seamlessly clear up indoors. No more switching glasses or squinting in …

New Name Maybe Macroslop??

New Name Maybe Macroslop??
Microsoft's Copilot button has evolved from a subtle suggestion to a full-blown key on your keyboard. Because what we really needed was more AI shoved into our hardware, right? The keyboard shows Cyrillic characters, which makes this even funnier—Microsoft's global domination strategy now includes physically hijacking keyboard real estate worldwide. That Copilot key is absolutely massive compared to regular keys, like Microsoft is compensating for something. Remember when keyboards just had letters and numbers? Pepperidge Farm remembers. Now we've got dedicated keys for AI assistants that most developers will probably remap to something actually useful within 5 minutes of unboxing. The "Macroslop" title is chef's kiss—because nothing says innovation like forcing bloatware directly into your physical hardware.